关于推荐我校2023年自治区研究生教育教学改革等项目的公示
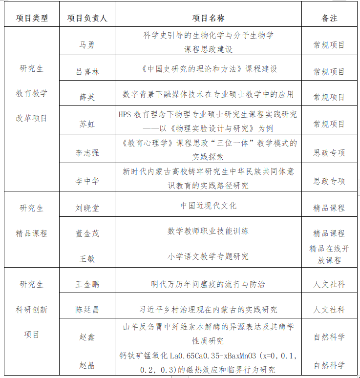
按照《关于内蒙古自治区教育厅关于开展2023年研究生教育项目申报等工作的通知》(内教研函[2023]3号)要求,我校严格按照《内蒙古自治区研究生教育教学改革项目管理办法(试行)》《内蒙古自治区研究生科研创新项目管理办法(试行)》《内蒙古自治区研究生联合培养基地建设管理办法(试行)》《内蒙古自治区研究生精品课程建设项目管理办法(试行)》的相关规定,经二级学院审核,学校初评,拟推荐研究生教育教学改革项目6项,研究生科研创新项目4项,研究生精品课程3项,自治区研究生联合培养基地2个,特此公示。
公示期:2023年2月20日至2月22日
电 话:6193087
邮 箱:yjsc@bttc.edu.cn

